【早报】你吼辣么大声干什么吗?那你去找裁判啊!
体坛周报全媒体原创

【亚冠】利雅得胜利4比2迪拜青年国民

争议场面:上半时补时阶段,C罗禁区内被撞倒,傅明又一次没有判罚点球,C罗起身怒吼傅明。
北京时间2023年8月23日01:20,利雅得胜利在亚冠附加赛迎战迪拜国民。11分钟,塔利斯卡头球破门打破僵局。17分钟,阿尔哈萨尼推射破门。下半场46分钟,阿尔哈萨尼单刀挑射反超比分。88分钟,哈纳姆头球扳平比分。95分钟,塔利斯卡头球反超比分。96分钟,C罗助攻布罗佐维奇奠定胜局。全场战罢,利雅得胜利4-2击败迪拜国民晋级。
英足总官方:麦卡利斯特红牌被推翻,禁赛处罚取消

英足总官方消息,利物浦中场麦卡利斯特在英超第二轮对阵伯恩茅斯的比赛中吃到的红牌被推翻,禁赛处罚取消。这也意味着麦卡利斯特可以正常出战利物浦下一场对阵纽卡的英超比赛。
联手C罗,奥塔维奥加盟利雅得胜利

利雅得胜利官方宣布,28岁葡萄牙中场奥塔维奥由波尔图加盟球队,据悉转会费总额为6000万欧元,双方签约至2026年夏,球员将身披25号战袍。奥塔维奥2014年加盟波尔图二队,同年升入一队,共代表葡超豪门出战282场比赛,打入31球。奥塔维奥泪别波尔图,离开时多有不舍,但却为球队留下队史最高的转会费。国家队方面,奥塔维奥2021年首度入选葡萄牙队,14场打入3球。

【亚冠】弗兰克一击制胜 浙江1比0泰港进正赛

精彩进球:第50分钟,浙江队后场长传,穆谢奎争下头球,莱昂纳多拿球没有机会射门后磕,弗兰克跟上打出弧线球破门,浙江队1比0领先。
北京时间8月22日19点30分,在2023-24赛季亚冠联赛附加赛中,浙江队迎战泰国港口队。下半场弗兰克接莱昂纳多助攻弧线球破门,浙江队凭借此球1比0取胜,12年后再进亚冠正赛。
【亚冠】谢尔盖耶夫戴帽 海港2比3巴吞联无缘晋级

精彩进球:第84分钟,刘小龙左边路向右边转移,第一点被巴吞联球员顶到,巴尔加斯断球直塞,门前的平科铲射破门得分,上港扳回一球,2比3!
8月22日,上海海港在亚冠资格赛中迎战泰国巴吞联队。上半时,前国安旧将谢尔盖耶夫连续打入2球,买提江世界波扳回一球。下半场,谢尔盖耶夫完成戴帽,替补出场的平科铲射破门,武磊错失良机,最终,海港在主场2比3输给巴吞联,无缘晋级亚冠正赛。
曼城官方:瓜迪奥拉今日背部手术成功,预计9月底回归岗位

曼城官方宣布,瓜迪奥拉今日背部手术成功,预计9月中下旬回归岗位。最近曼城主帅背部伤痛已持续一段时间,他飞往巴塞罗那接受了Mireia Illueca医生的紧急手术。手术取得了成功,佩普现在将在巴塞罗那康复。在佩普缺席的情况下,助理教练胡安玛·利洛将在训练场上负责一线队的教练工作,并将在边线上承担职责,直到佩普回归。预计他将在即将到来的国际比赛日后复出。
贝西克塔斯官方:因财务分歧,终止引进塔利斯卡和拉莫斯的交易

土超球队贝西克塔斯官方发布公告,宣布终止引进塔利斯卡和拉莫斯的交易。公告显示:“两名曾取得成功的足球运动员塔利斯卡和塞尔吉奥-拉莫斯此前曾在我俱乐部的转会议程上,他们是当今足坛的实力派球员,许多俱乐部、球队高层和球队主教练都希望引进他们,为此我俱乐部已经与二者取得联系,但最终因财务分歧而宣告终止。”
西班牙首相:卢比亚莱斯强吻事件不可接受,他必须继续澄清此事

《每日体育报》报道,西班牙首相佩德罗-桑切斯今天早上在蒙克洛亚接待了世界杯冠军西班牙女足国家队,和他们在一起的还有卢比亚莱斯,佩德罗非常冷淡地和他打招呼。随后在媒体发布会上,桑切斯被问及卢比亚莱斯亲吻珍妮·埃尔莫索一事,他的回答非常直率:“我们所看到的是不可接受的,而且卢比亚莱斯先生的道歉是不够的,甚至是不充分的,因此他必须继续采取措施澄清此事。”
切尔西边卫霍尔先租后买加盟纽卡

本周二,英超纽卡斯尔联队官方宣布,从切尔西租借18岁英格兰后卫刘易斯·霍尔,租期一年并包含强制买断条款。据此前消息,买断金额总价可达3500万英镑。霍尔2022年1月在足总杯上为蓝军首秀,上赛季则出赛英超9场表现亮眼,展现出较强的助攻能力。
官方:楚克乌梅卡接受手术,预计缺席时间在六周左右

在切尔西对阵西汉姆比赛的上半场,蓝军中场楚克乌梅卡膝盖受伤。切尔西官方公布了这名球员的伤情,他已经接受手术。切尔西官网公告写道:“楚克乌梅卡在周日对阵西汉姆联队的比赛中左膝受伤,昨晚他接受了手术,现在将开始恢复,这名球员将在科巴姆与俱乐部医疗部门合作进行康复治疗。”据记者Tom Roddy跟进报道,预计楚克乌梅卡缺席时间在六周左右。
罗马诺:B席与曼城签下新合同,双方续约至2026年

据知名记者罗马诺透露,B席今天与曼城签下续约合同。B席此前的合同2025年到期,根据罗马诺的报道,曼城希望与这位29岁的葡萄牙中场续约,双方已经就续约至2026年达成一致。罗马诺进一步指出,B席今天与曼城签下了续约合同。B席上赛季为曼城出战55场比赛,贡献7粒进球和8次助攻。
至今未注册,马科斯·阿隆索要走了?

32岁的西班牙左后卫马科斯·阿隆索愈发接近离开巴萨。由于薪资过高,目前巴萨仍未对阿隆索完成西甲注册,虽然主帅哈维满意于球员的表现,但他也理解球队的现实需求。而伊尼戈·马丁内斯的到来和即将加盟的坎塞洛也进一步挤压了阿隆索的生存空间。阿隆索已经在探索回归英超的可能,阿斯顿维拉对他有兴趣。
欧洲和中东多队希望签入格林伍德

曼联决定与格林伍德分手后,英媒几乎一边倒认为这是正确决定,一些声音认为曼联对此有过犹豫已属耻辱。《泰晤士报》民调中,73%投票者认为曼联做出了正确决定。当然,无法辨别这当中有多少人是基于是非而投票,有多少是其他球队球迷基于对曼联的恶意而投票。曼联发布声明后几小时,就已接到来自欧洲和中东的多个电话询价格林伍德,据称杰拉德的达曼协作愿开出1000万英镑年薪。内部停赛停训期间,青木一直在私人教练帮助下保持状态。
3.5亿了,切尔西将签美职足门将

多家媒体披露,切尔西已与美职足新英格兰革命达成协议,即将引进23岁塞尔维亚门将乔尔杰·彼得罗维奇。转会费据信为1600万欧元,外加200万浮动。未来几天,球员将接受体检并签约。彼得罗维奇被认为是美职足最佳门将,进入了2023美职足全明星,联赛扑救成功率78.6%。蓝军主帅波切蒂诺上周五证实仍在寻找门将。今夏蓝军送走门迪和凯帕,签入罗伯特·桑切斯。彼得罗维奇将在门将位置提供竞争。这将是蓝军今夏第9名引援,总投入达到约3.5亿英镑。
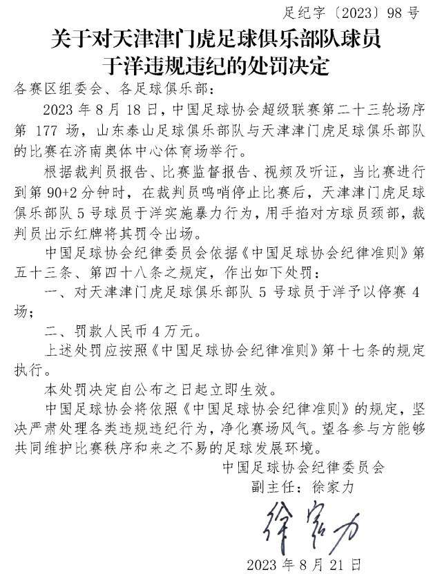
中国足协官宣于洋停赛4场罚款4万

8月22日,中国足协公布了中超联赛的最新罚单,天津津门虎后卫于洋因在第23轮对阵山东泰山的比赛中有锁喉动作,被停赛4场罚款4万。
中国男篮世界杯大名单确定

世界杯中国男篮最终12人大名单为:周琦、李凯尔、胡明轩、赵继伟、朱俊龙、赵睿、周鹏、王哲林、崔永熙、胡金秋、付豪、张镇麟。方硕与孙铭徽无缘中国男篮世界杯12人大名单。
自宣!朗佐·鲍尔:我已经退出下赛季 但手术已做完&我正步入正轨

公牛后卫朗佐-鲍尔在《From The Point》节目中谈到了伤病,他在节目中表示他将缺席整个2023-24赛季。鲍尔说道:“日复一日,兄弟。我刚做完了一个大手术,希望这会是我最后一次做手术。这是一个漫长的过程。我已经退出下赛季了。当我第一次受伤时,我们真的不知道那是什么伤。我看了各种各样的医生和工作人员。我的状况有点起伏不定。这对我来说真的很艰难,因为我一直都不知道第二天会是什么样子。但至少现在,我做完了手术。我们有后续的计划。我们一直在按计划进行。我正步入正轨。希望一切都能顺顺利利。我只能听天由命,尽我所能,接受结果。”
韩国将派1180人参加杭州亚运会

据韩联社报道,韩国将派遣总人数1180人的史上最大亚运代表团参加杭州亚运会,不仅超过2018年雅加达亚运包含韩朝联队38人在内的1044人,还多于韩国作为东道主的2014年仁川亚运的1068人。

【国际足球】
斯特林:我需要不断跑动进攻才能发挥最佳水平,接下来要这么做
哈维:京多安拥有巴萨DNA,球队已经弥补了上赛季中场的欠缺
富安健洋:本以为镰田大地会来英超的,没想到他没来远藤航来了
阿尔特塔:厄德高罚点也让我意外,这些都是由球员来临场决定
莱万:在德甲踢球永远是我生命中重要的一部分,感谢大家生日祝福
利雅得胜利主帅:C罗是一个领袖,给队友传递一种有感染力的能量
马特乌斯:莱万33岁值5千万凯恩30岁怎不值1亿,他不会是下个马内
米利唐晒和女儿居家照:感谢大家这几天的支持和爱
卡福:我对米兰一直乐观 为马尔蒂尼的离开感到遗憾
【国内足球】
哈维尔:作为教练要承担出局的责任 上半场0比2落后我没有想到
乔迪:感谢为胜利付出努力的所有人,没到场球迷浙江队不可能获胜
【篮球】
FIBA官方:2023男篮世界杯将增加最佳新人奖项
新疆男篮:球队与特拉维斯`特莱斯完成签约 球员已抵达乌鲁木齐
官方:经与球员本人友好协商达成一致 福建与黎伊扬完成续约
李凯尔:很激动时隔5年和家人们团聚 实现了去李家墓前祭祖的愿望
库里:太阳因为保罗才变得更好 他能帮助我们串联很多阵容
欧文:我曾想代表澳大利亚男篮出战
斯波:篮球运动在全球普及 但我们仍然认为它属于美国人
范弗里特INS晒度假照:从未想象过这样的生活
马里昂谈名人堂:现在比赛有很多我的印迹 你要不懂球我也没办法
【综合】
李诗沣晋级羽毛球世锦赛男单16强
中式台球国际大奖赛郑宇伯夺冠

阿斯:巴黎为姆巴佩标价 2.5亿欧,并对皇马尚未提出报价感到惊讶

据西媒《阿斯报》报道,巴黎为姆巴佩标价2.5亿欧元,不会发生变化。同时,卡塔尔方面对于皇马没有提出报价感到惊讶。
@船口子量:以为巴黎是贵族,越看越像小丑,还恶心人
@成语山海:我对巴黎标价2.5亿欧感到惊讶,更对巴黎的惊讶感到惊讶!
@西渡123: 皇马:开玩笑,我不用彩礼,你俩都过不下去了,我就等着白捡,为什么要报价
@王棒档:装什么傻呢?也不看看自己现在是什么尴尬处境?主动权在谁?
@花生瓜子来一车:巴黎感到惊讶?这是我们最惊讶的地方

不败纪录作古!上海海港首次在亚冠联赛中的主场输球

在亚冠附加赛第二轮比赛中,上海海港主场2-3不敌BG巴吞联,无缘本赛季亚冠正赛,这也是该俱乐部历史上首次在亚冠联赛主场输球。自从2016年首次参赛以来,上海海港在亚冠联赛里的主场比赛中均未失利,但在上汽浦东足球场的亚冠首战,海港遗憾输球。

今日(8.23)
08:00 WNBA常规赛 西雅图风暴 - 芝加哥天空
09:00 WNBA常规赛 达拉斯飞翼 - 明尼苏达山猫
15:00 羽毛球世锦赛day3
16:00 田径世锦赛-多项预赛
17:00 斯诺克欧洲大师赛day2
19:35 中女超第13轮 四川女足 - 江苏无锡女足
19:35 中女超第13轮 武汉车谷江大女足 - 陕西志丹女足
20:00 女子冰球世锦赛甲级A组 丹麦 - 中国
明晨(8.24)
00:40 田径世锦赛-男子1500米决赛等
00:45 欧协联附加赛首回合 希伯尼安 - 阿斯顿维拉
07:00 美国公开杯半决赛 辛辛那提FC - 迈阿密国际